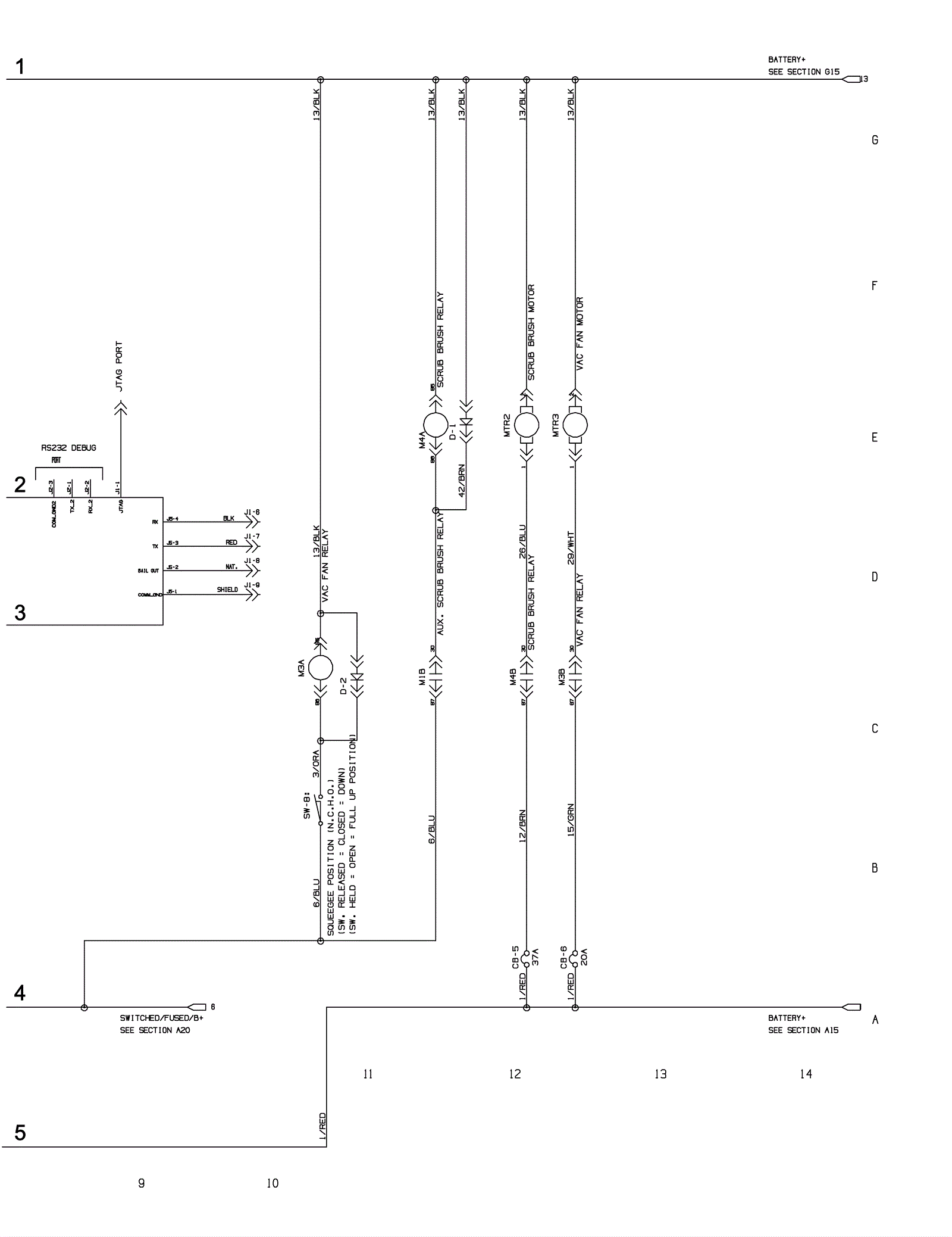
Electrical Assembly 2 - Push - After SN 10891710
Click to enlarge