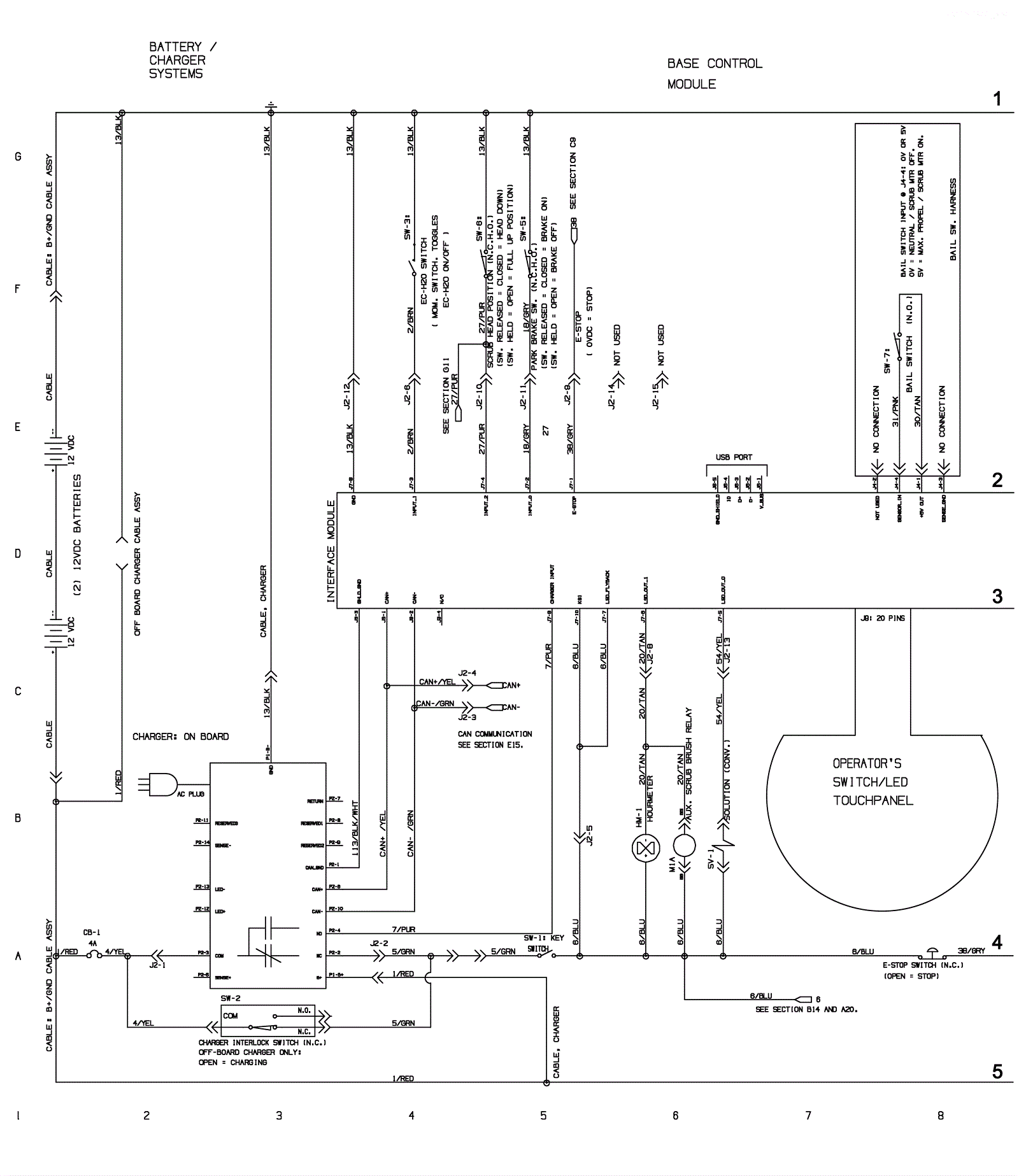
Electrical Assembly 1 - Propel - After SN 10891949
Click to enlarge