M17
Wiring Harness - 8
Click to enlarge
#
Part
Description
Price
Req
Notes
Availability
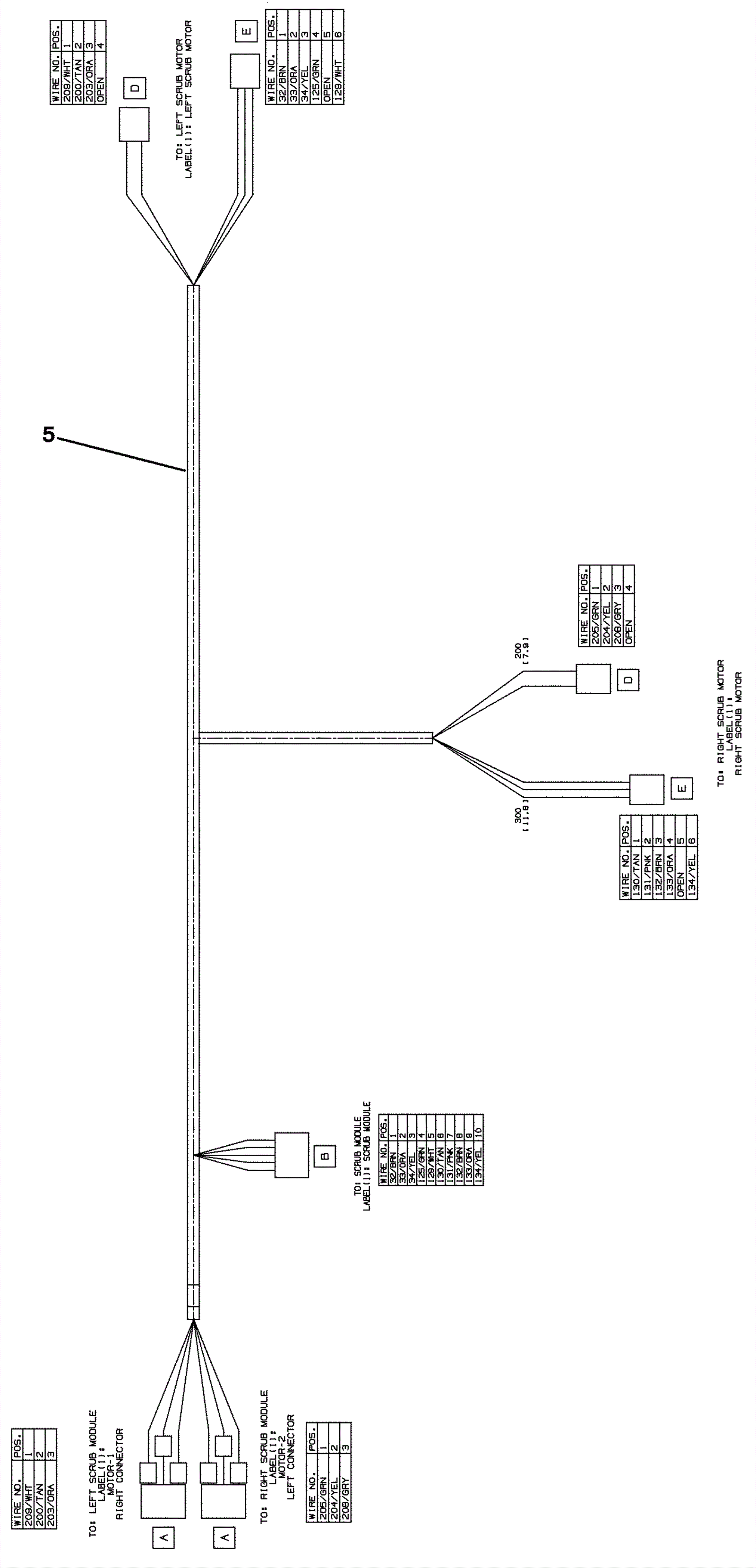
5
675-4701
HARNESS, ELE, SCRUB MOTORS [T17,FERRITE] (Tennant Industrial
$620.12
1
usually ships 10-13 days