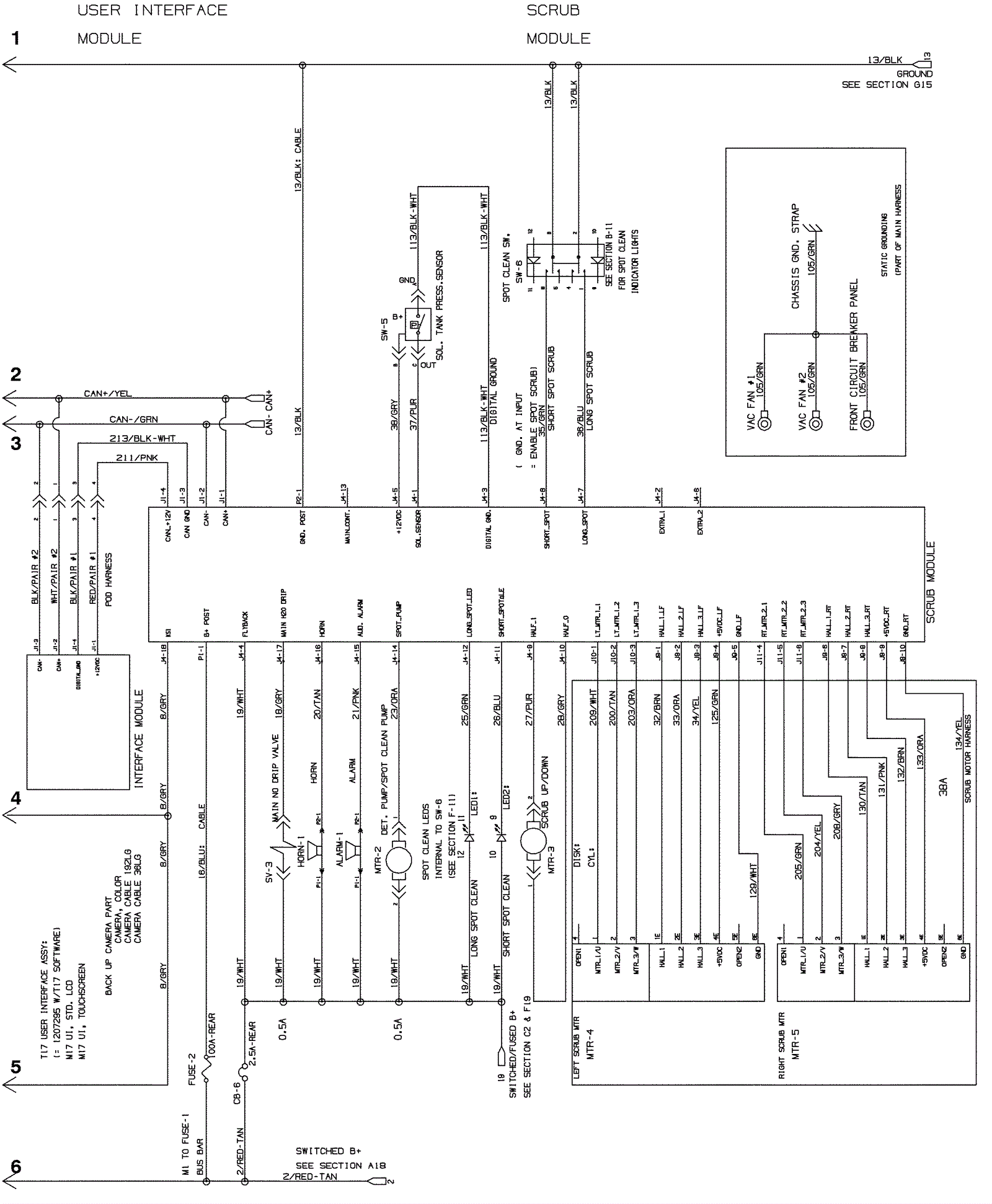
Electrical Schematic - (Before SN 011000) - 2
Click to enlarge