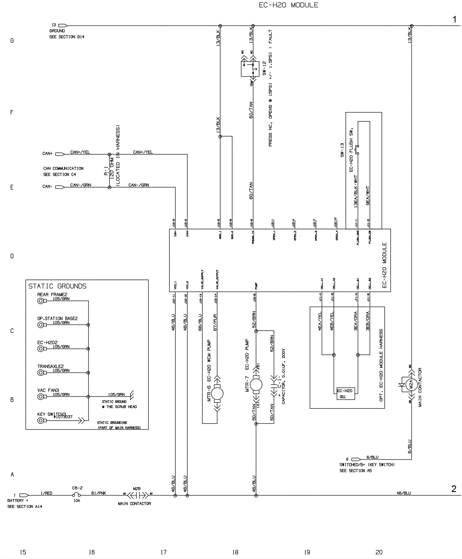
Electrical Diagram 3 - Between SN 10000000 and 10995388
Click to enlarge