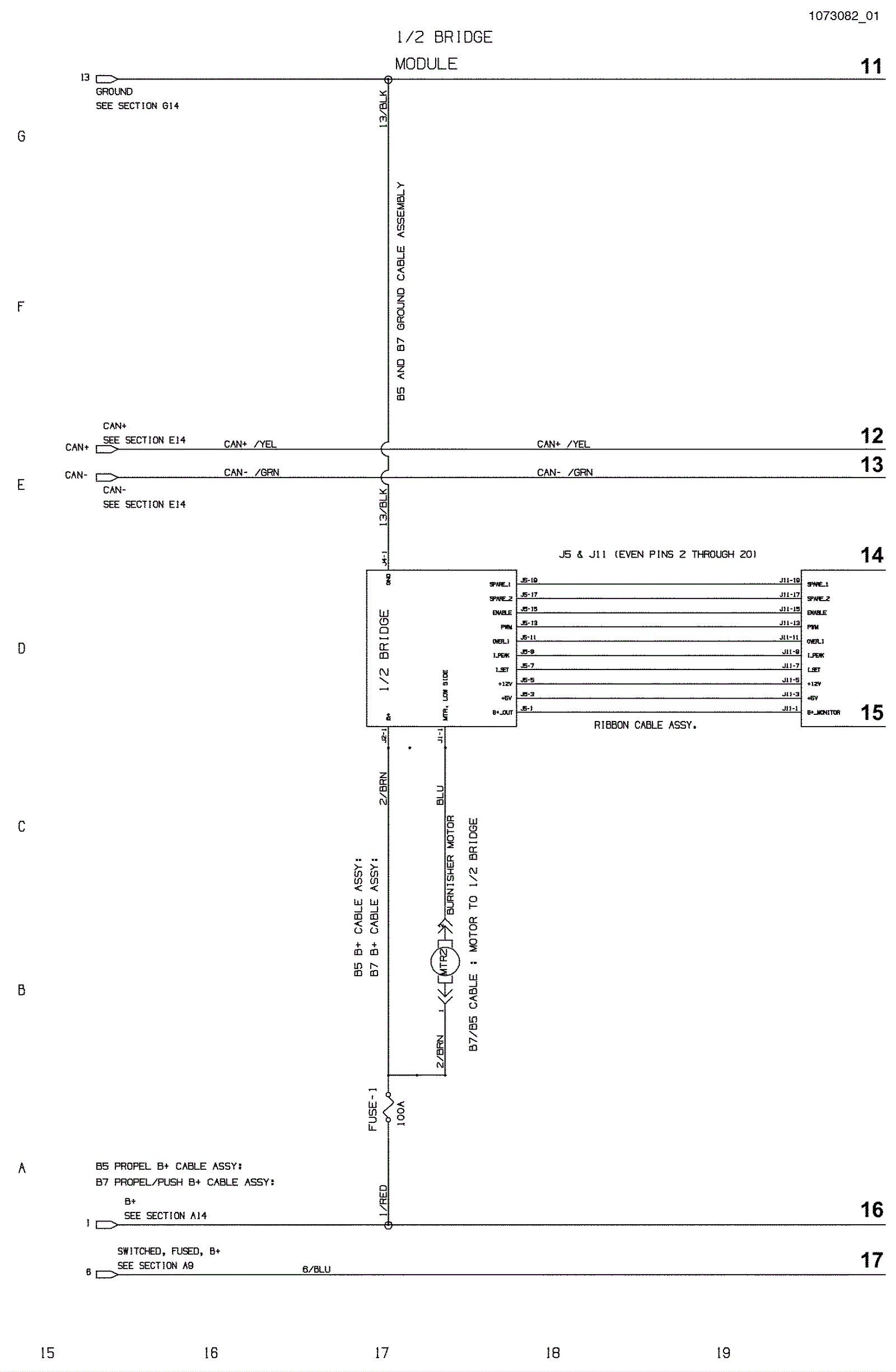
Electrical Diagram - Drive Model - Part 3
Click to enlarge