S16
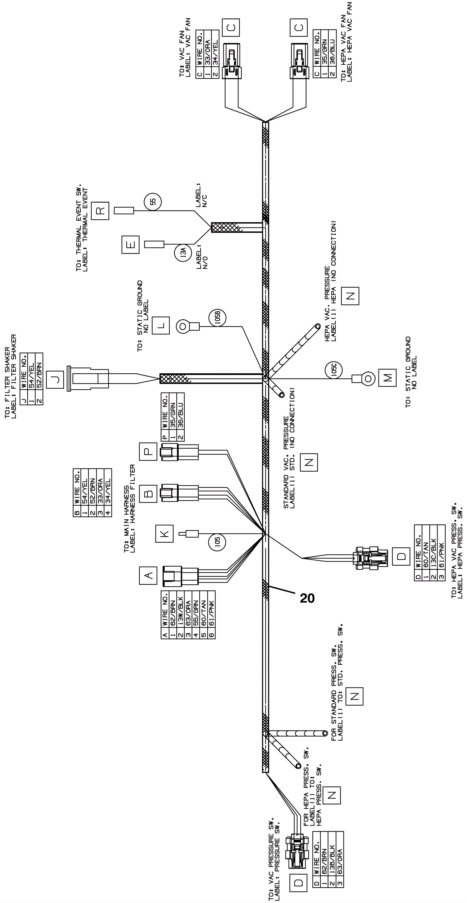
Hepa Vacuum Fan Wiring Harness Assembly-Optional
Click to enlarge
#
Part
Description
Price
Req
Notes
Availability
20
375-8436
Vac harness
Call for price
1
usually ships 10-13 days