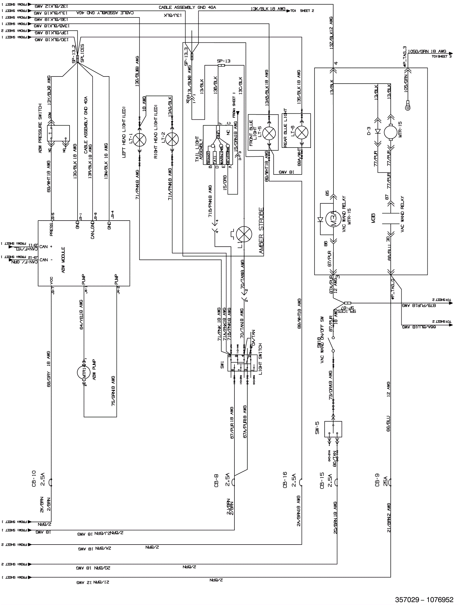
Electrical Schematic-5
Click to enlarge