S16
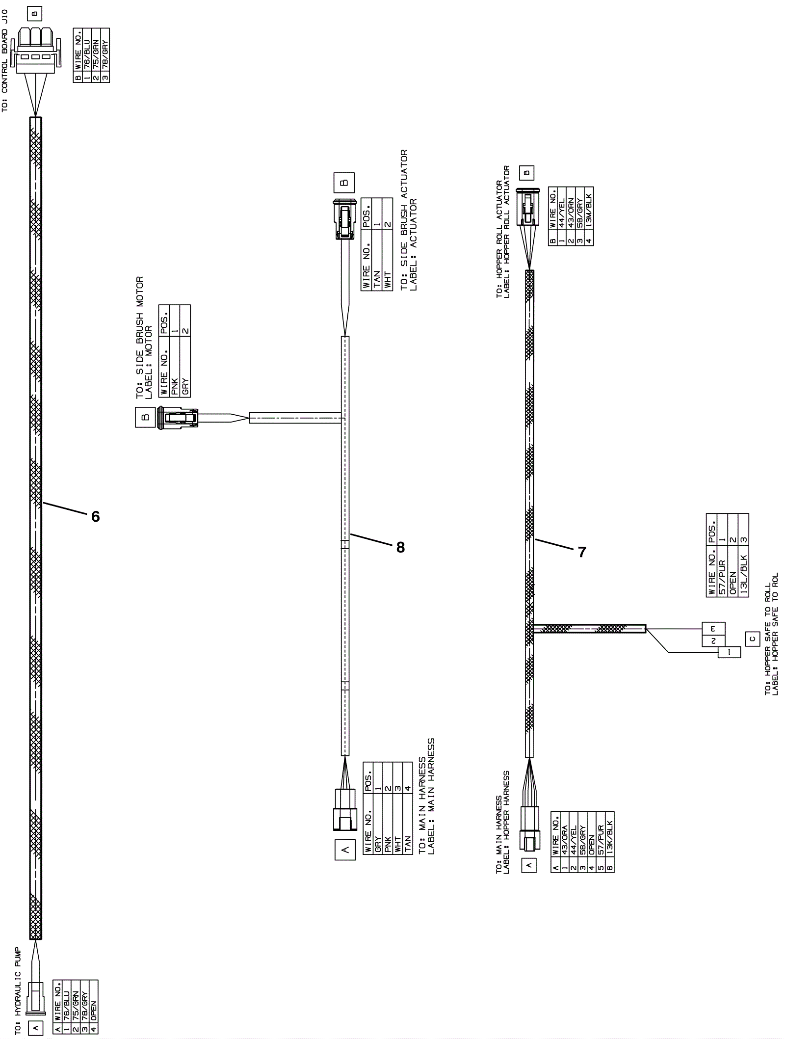
Wire Harness Assembly-9
Click to enlarge
#
Part
Description
Price
Req
Notes
Availability
6
375-8377
Harness
$169.40
1
usually ships 10-13 days
7
375-8378
Hopper harness
$121.19
1
usually ships 10-13 days
8
375-8379
Side sweep harness
$64.35
1
usually ships 10-13 days