S16
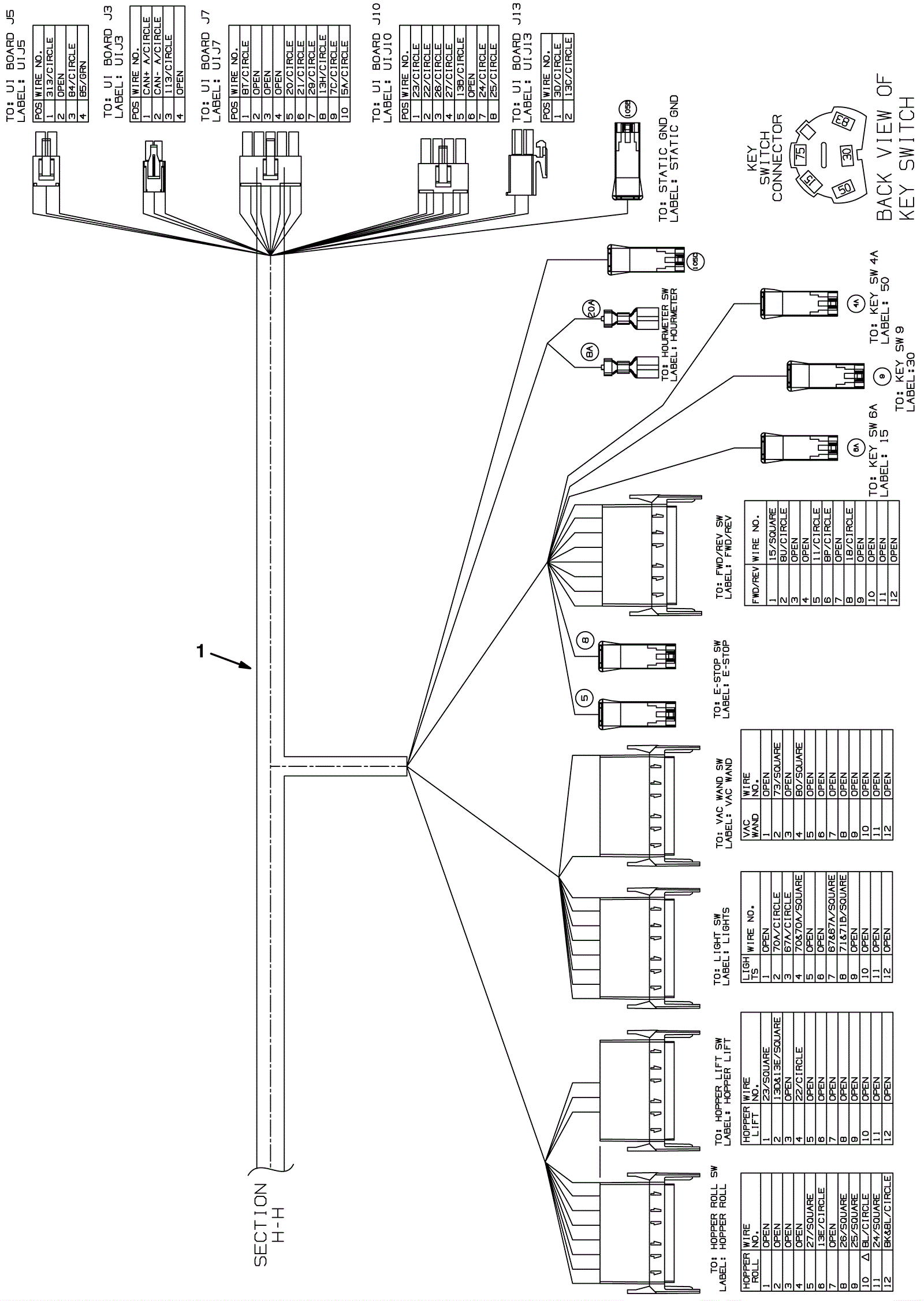
Wire Harness Assembly-7
Click to enlarge
#
Part
Description
Price
Req
Notes
Availability
1
375-8375
Main harness
$1,204.72
1
usually ships 10-13 days