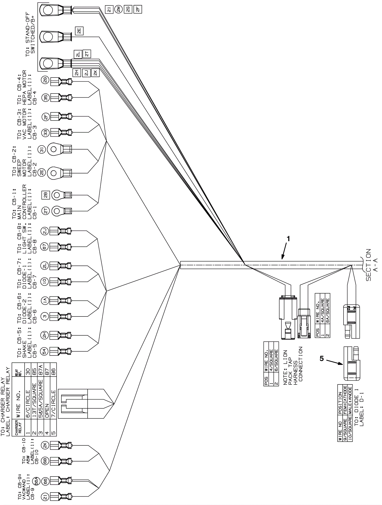
S16
Wire Harness Assembly-2
Click to enlarge
#
Part
Description
Price
Req
Notes
Availability
1
375-8375
Main harness
$1,204.72
1
usually ships 10-13 days
5
175-2216
Diode plug
$14.19
2
usually ships 10-13 days