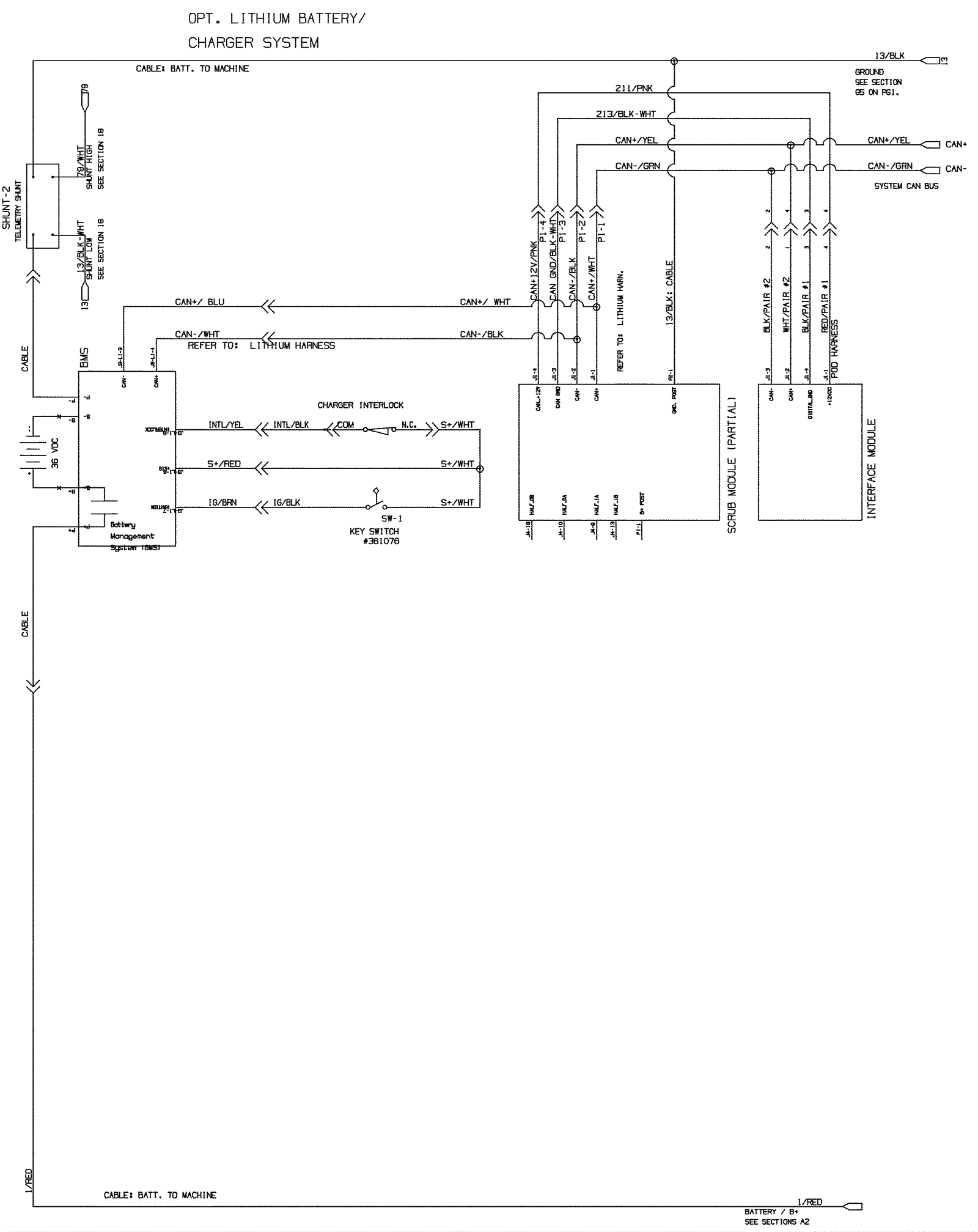
Wiring Diagram After SN 013999 - Part 9
Click to enlarge