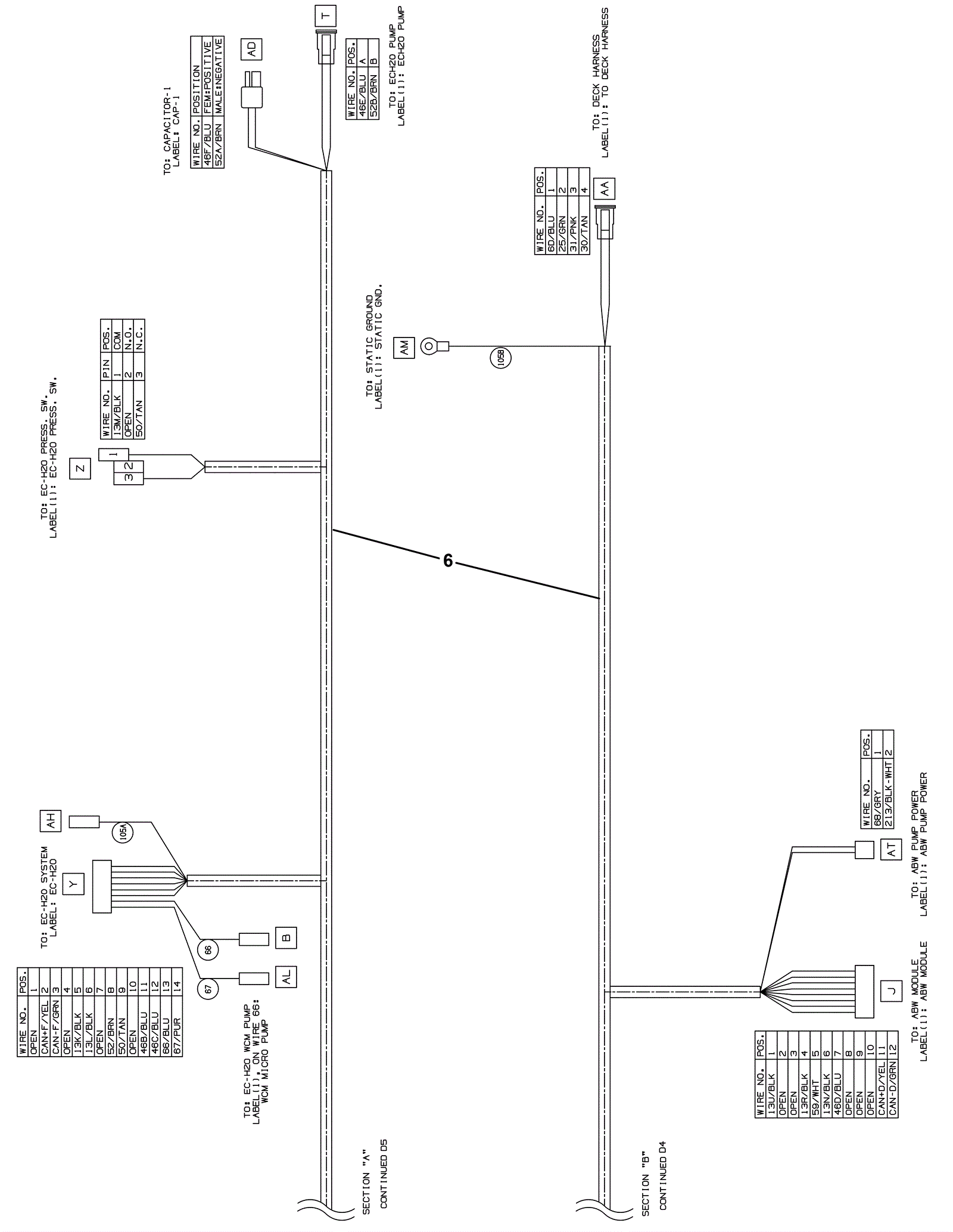
Electrical Wire Harnesses Assembly - Part 8
Click to enlarge