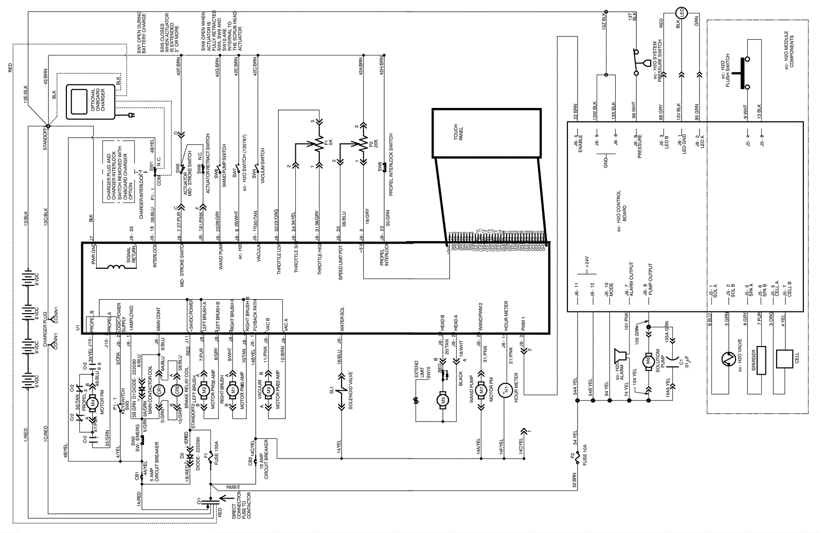
ec-H2O Electrical Diagram - Before SN 10632987
Click to enlarge