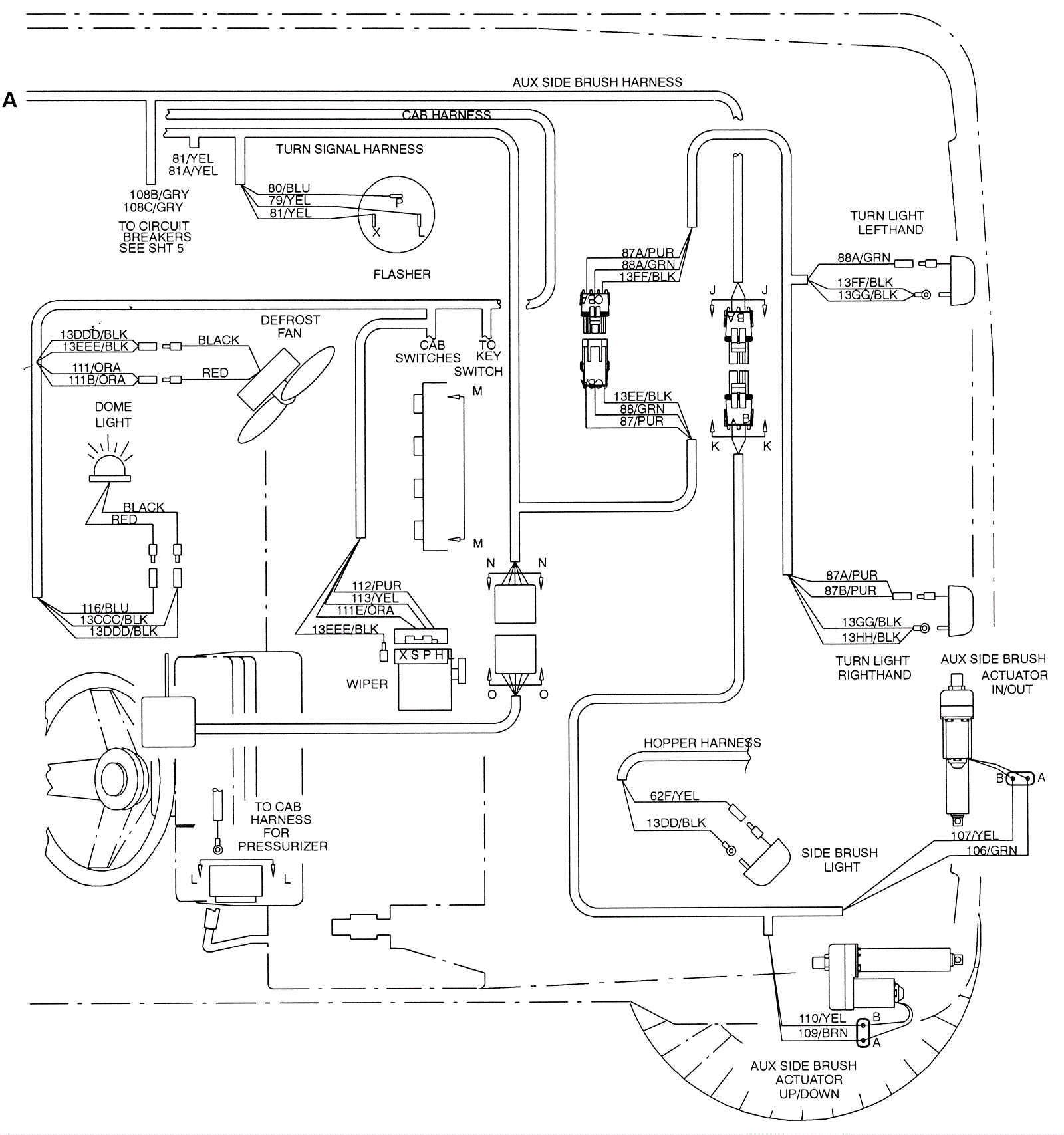
Wire Harneses Group (000000-019999) 1
Click to enlarge