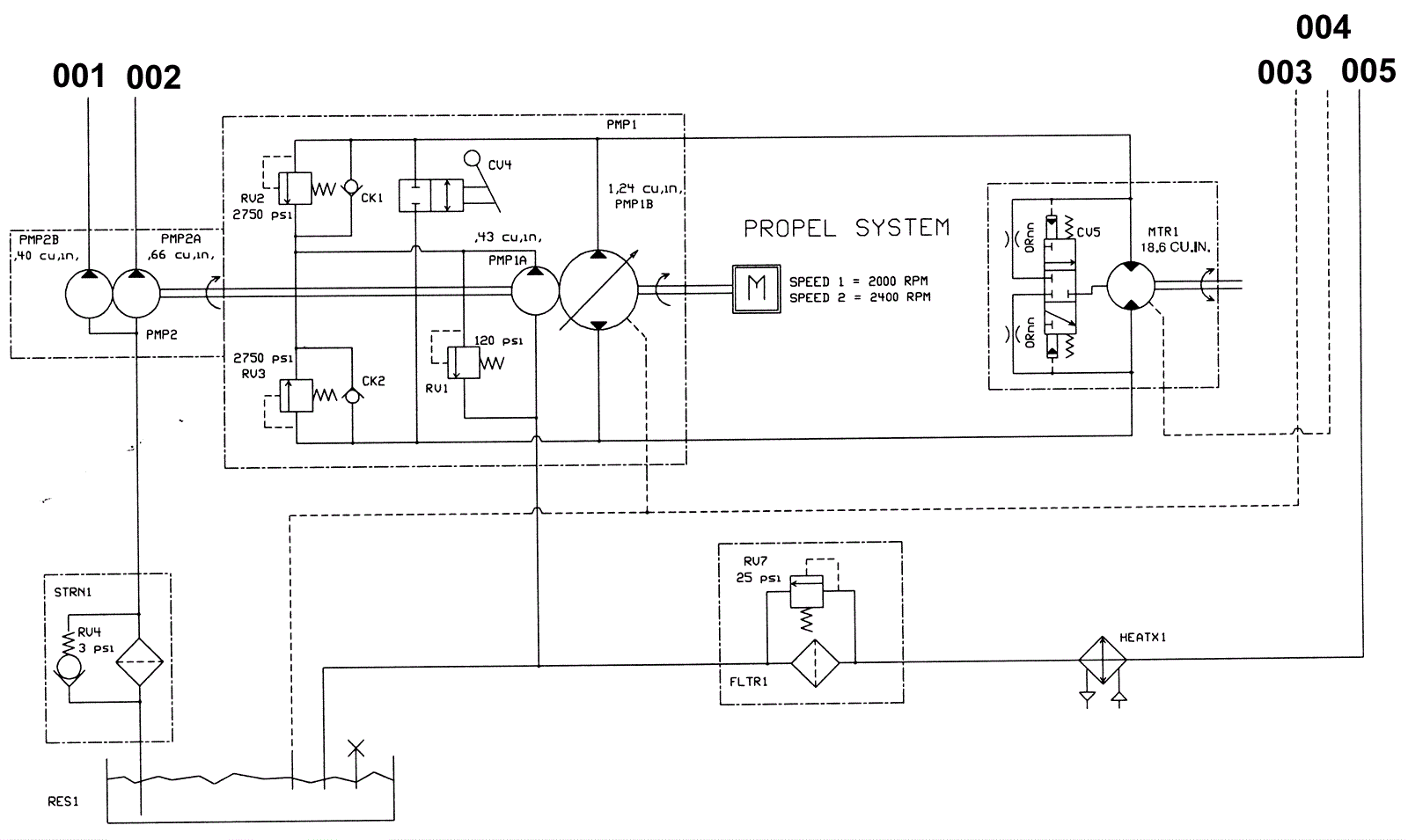
Hydraulic Schematic (Plastic Hopper) 2
Click to enlarge