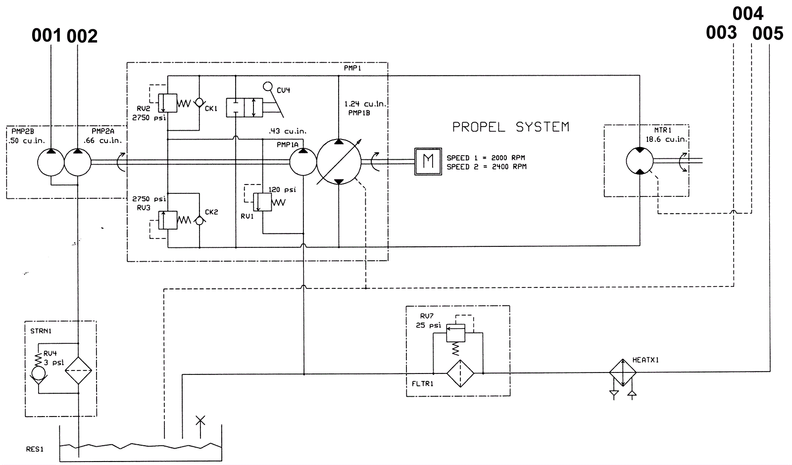
Hydraulic Schematic (Metal Hopper) 2
Click to enlarge