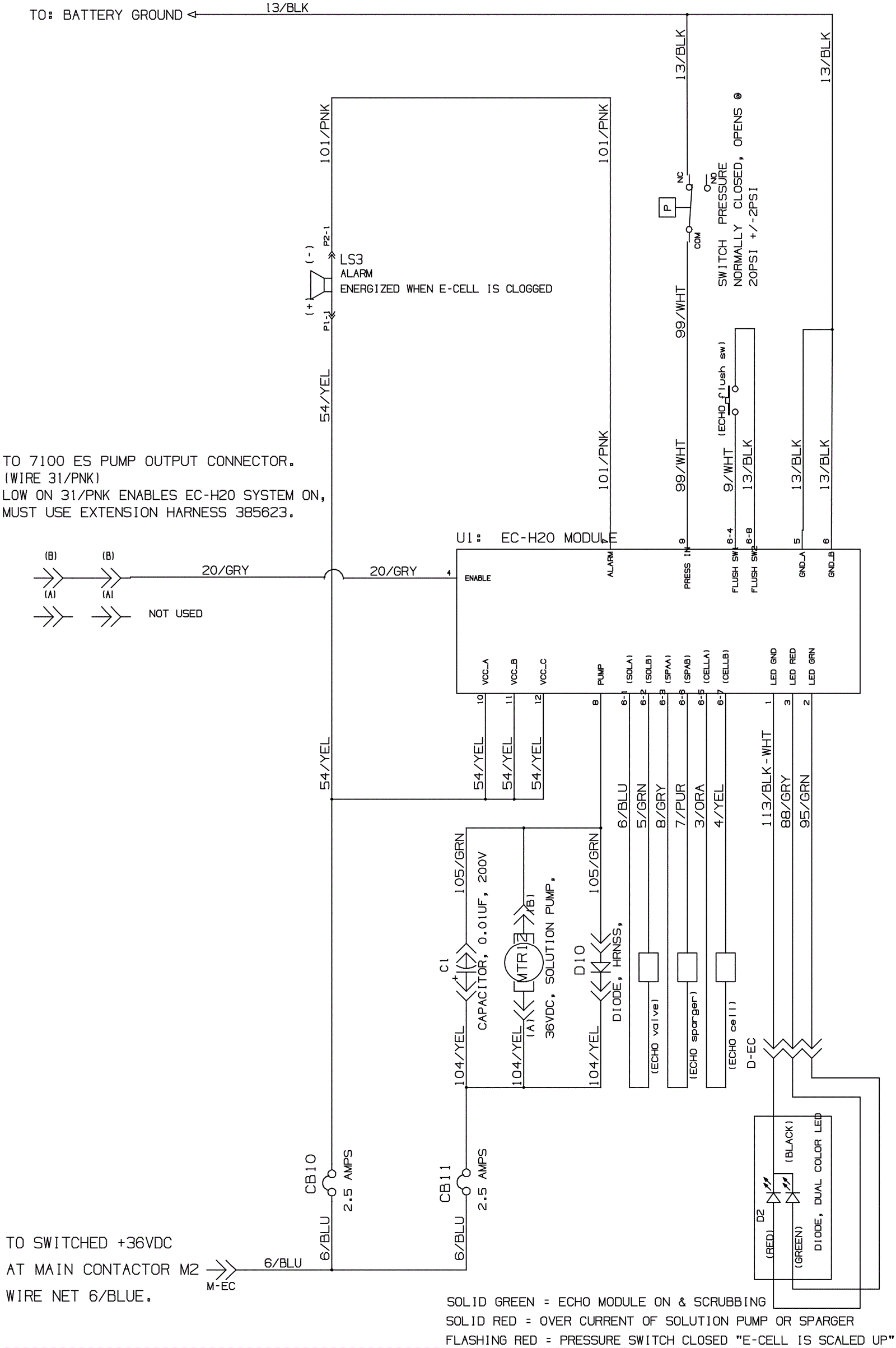
ec-H2O Electrical Diagram
Click to enlarge