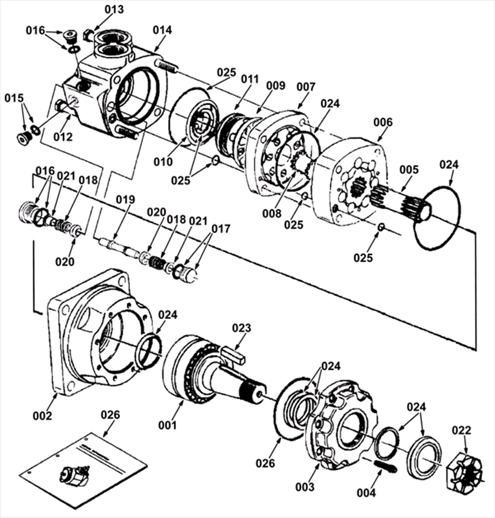
Hydraulic Motor Breakdown, 379609
Click to enlarge