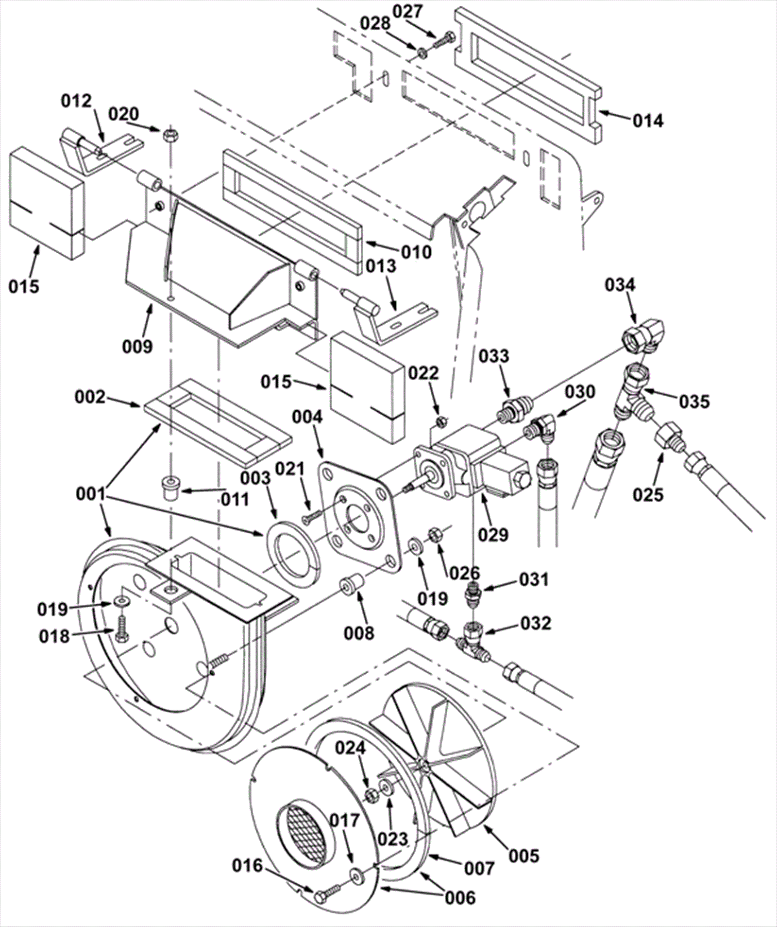
Vacuum Fan Group
Click to enlarge
#
Part
Description
Price
Req
Notes
Availability
34
575-5752
FITTING, HYD, E90, JF12/JM12 (Tennant Industrial)
$48.96
1
ships same day