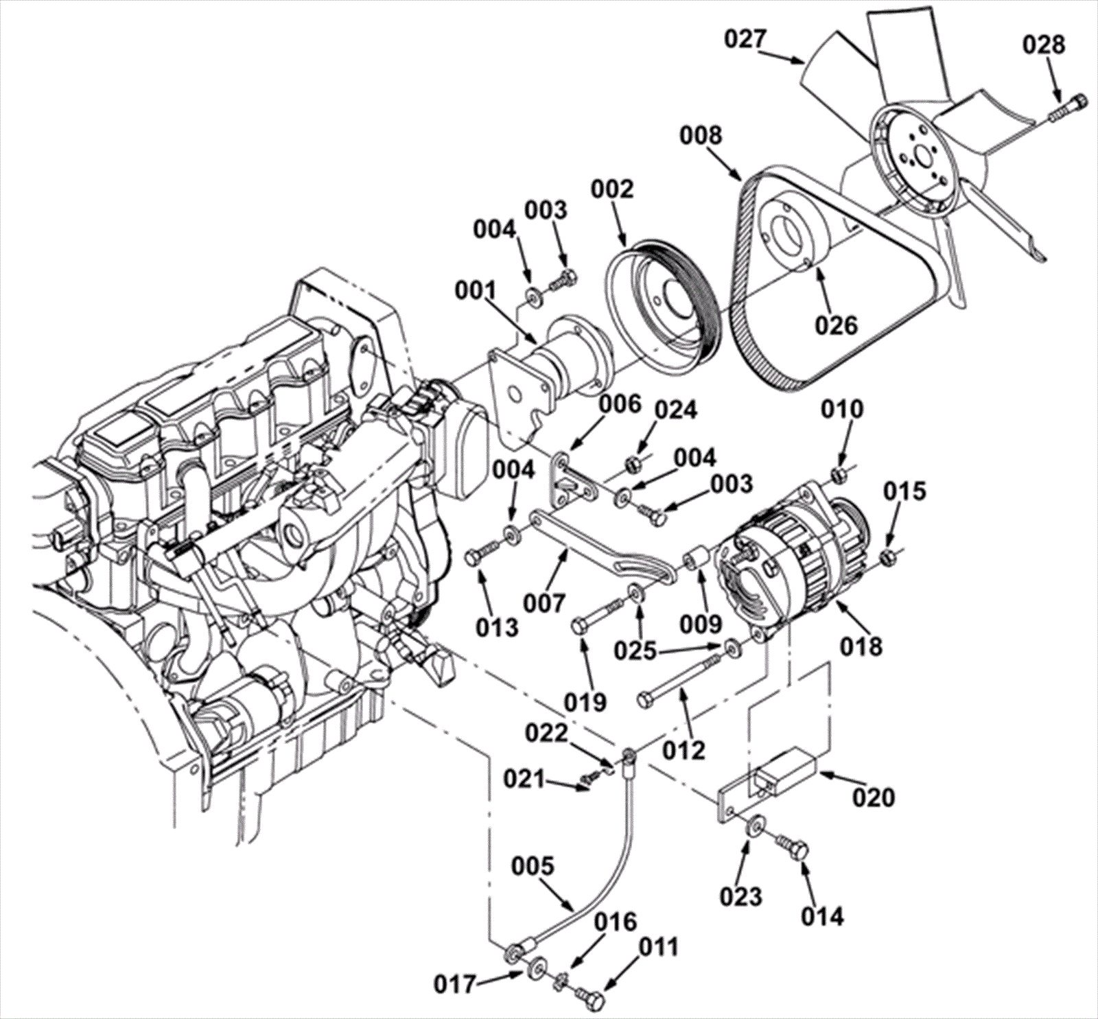
Engine alternator and Engine Fan Group (010000-)
Click to enlarge