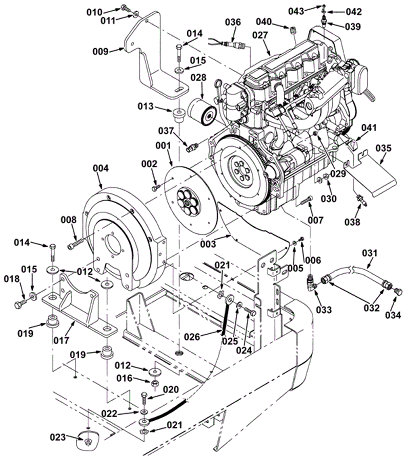
Engine Group, Gasoline (010000-) 1
Click to enlarge