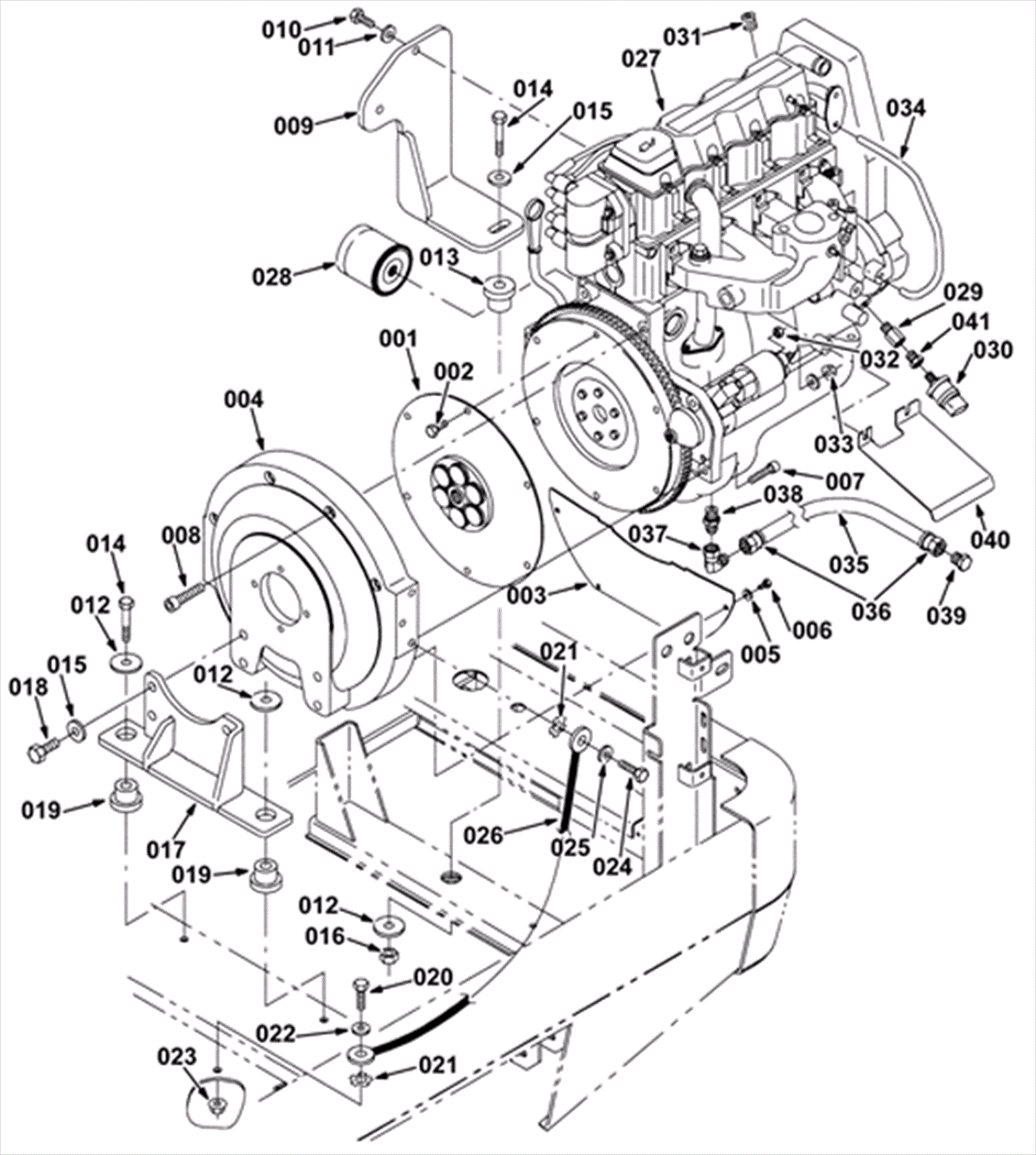
Engine Group, Gasoline (000000-009999)
Click to enlarge