| # | Part | Description | Price | Req | Notes | Availability |
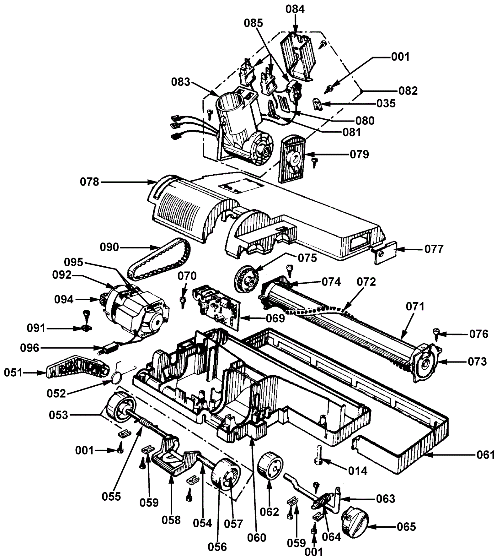
001 |
173-0007
|
Screw M3-.5 x 13mm |
$2.05
|
|
|
usually ships 11-15 days |
035 |
173-0048
|
Clamp |
$3.96
|
|
|
usually ships 11-15 days |
051 |
173-0063
|
Support lever with spring |
$38.49
|
|
|
ships same day |
052 |
173-0064
|
Torsion spring |
$10.71
|
|
|
usually ships 11-15 days |
053 |
173-0065
|
Axle assembly |
$100.05
|
|
(includes 001, 054-059) |
usually ships 11-15 days |
054 |
173-0066
|
Axle |
$65.91
|
|
|
ships same day |
055 |
173-0009
|
Axle spring |
$5.50
|
|
|
ships same day |
056 |
173-0067
|
Wheel |
$8.54
|
|
|
ships same day |
057 |
173-0068
|
End clip |
$2.55
|
|
|
usually ships 11-15 days |
058 |
173-0069
|
Foot pedal |
$12.60
|
|
|
ships same day |
059 |
173-0008
|
Axle clamp |
$3.31
|
|
|
ships same day |
060a |
173-0006
|
14 inch chassis |
$226.02
|
|
(includes 061) |
usually ships 11-15 days |
060b |
173-0115
|
14 inch chassis |
$180.43
|
|
|
usually ships 11-15 days |
061 |
173-0070
|
Bumper |
$40.02
|
|
|
usually ships 11-15 days |
062 |
173-0071
|
Pile adjustment wheel |
$20.13
|
|
|
usually ships 11-15 days |
063 |
173-0072
|
Pile adjustment axle |
$19.31
|
|
|
usually ships 11-15 days |
064 |
173-0073
|
Spring |
$5.76
|
|
|
usually ships 11-15 days |
065 |
173-0074
|
Pile adjustment button |
$17.53
|
|
|
usually ships 1-5 days |
069 |
173-0075
|
Electronic control board |
$167.13
|
|
|
usually ships 11-15 days |
070 |
173-0136
|
Screw M3-9 x 19mm |
$2.46
|
|
|
usually ships 11-15 days |
071 |
173-0076
|
14 inch brush assy (no bearing blocks or bearings included) |
$173.02
|
|
|
ships same day |
072a |
173-0077
|
14 inch brush strip |
$20.48
|
|
|
usually ships 14-22 days |
072b |
173-7508
|
14 inch heavy duty brush strip (red) |
$31.90
|
|
|
ships same day |
073a |
173-0078
|
Right hand bearing block with bearings |
$29.30
|
|
|
usually ships 11-26 days |
073b |
991-9172
|
BEARING BLOCK, VSM/VSE RH |
$26.64
|
|
(NON-OEM) |
usually ships 18-24 days |
074 |
193-0004
|
12 inch floor tool 1 1/2inch |
$57.59
|
|
|
usually ships 13-19 days |
075 |
173-0080
|
Brush roller pulley |
$26.84
|
|
|
usually ships 11-15 days |
076 |
173-0135
|
Screw M3-.5 x 16mm |
$0.99
|
|
|
ships same day |
077 |
173-0081
|
Brush strip cover with screws |
$20.13
|
|
|
ships same day |
078 |
173-0082
|
Cover assembly |
$167.13
|
|
|
ships same day |
079 |
173-0083
|
Swivel support |
$26.84
|
|
|
usually ships 11-15 days |
080 |
173-0084
|
Leaf spring |
$3.96
|
|
|
usually ships 11-15 days |
081 |
173-0085
|
Switch lever |
$2.40
|
|
|
ships same day |
082 |
173-0086
|
Swivel neck assembly (3-wire) |
$118.88
|
|
(includes 001, 035, 080 and 81-85) |
usually ships 11-15 days |
083 |
173-0087
|
Swivel neck |
$74.15
|
|
|
usually ships 11-15 days |
084 |
173-0088
|
Swivel neck cover |
$15.53
|
|
|
usually ships 11-15 days |
085 |
173-0089
|
Swivel neck wire connector |
$64.15
|
|
|
ships same day |
090 |
173-0002
|
Drive belt |
$22.24
|
|
|
ships same day |
091 |
173-0090
|
Lock washer |
$1.63
|
|
|
usually ships 11-15 days |
092 |
173-0091
|
120V brush motor |
$358.99
|
|
|
ships same day |
094 |
173-0092
|
Motor pulley |
$22.96
|
|
|
usually ships 11-15 days |
095 |
173-7412
|
Motor ball bearing |
$61.80
|
|
|
usually ships 1-5 days |
096 |
173-0095
|
Carbon brush with spring (pkg of 2) |
$50.84
|
|
|
usually ships 11-15 days |