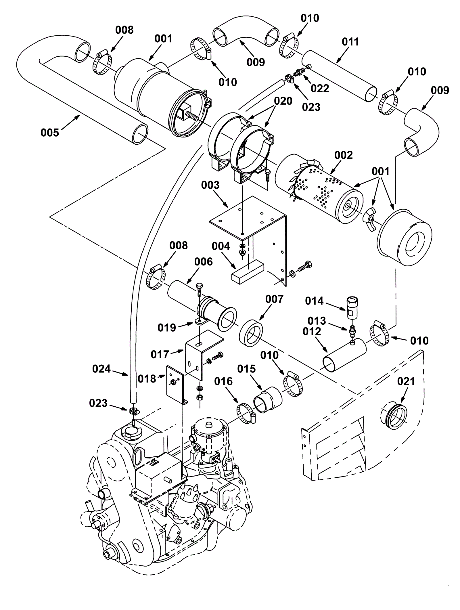
Air Cleaner Group, LPG 2
Click to enlarge