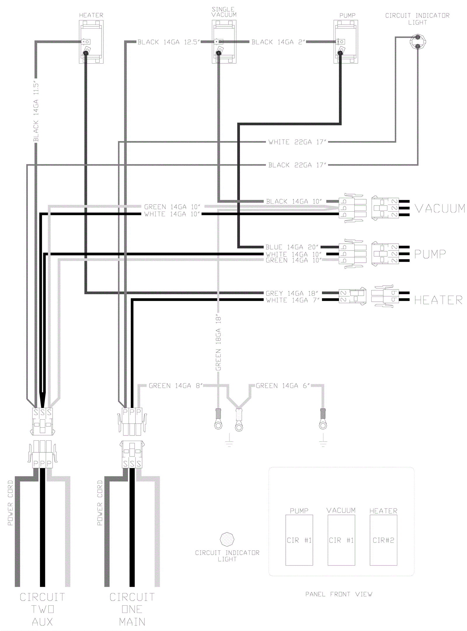
120V Wiring Diagram - Between 2004-2005
Click to enlarge