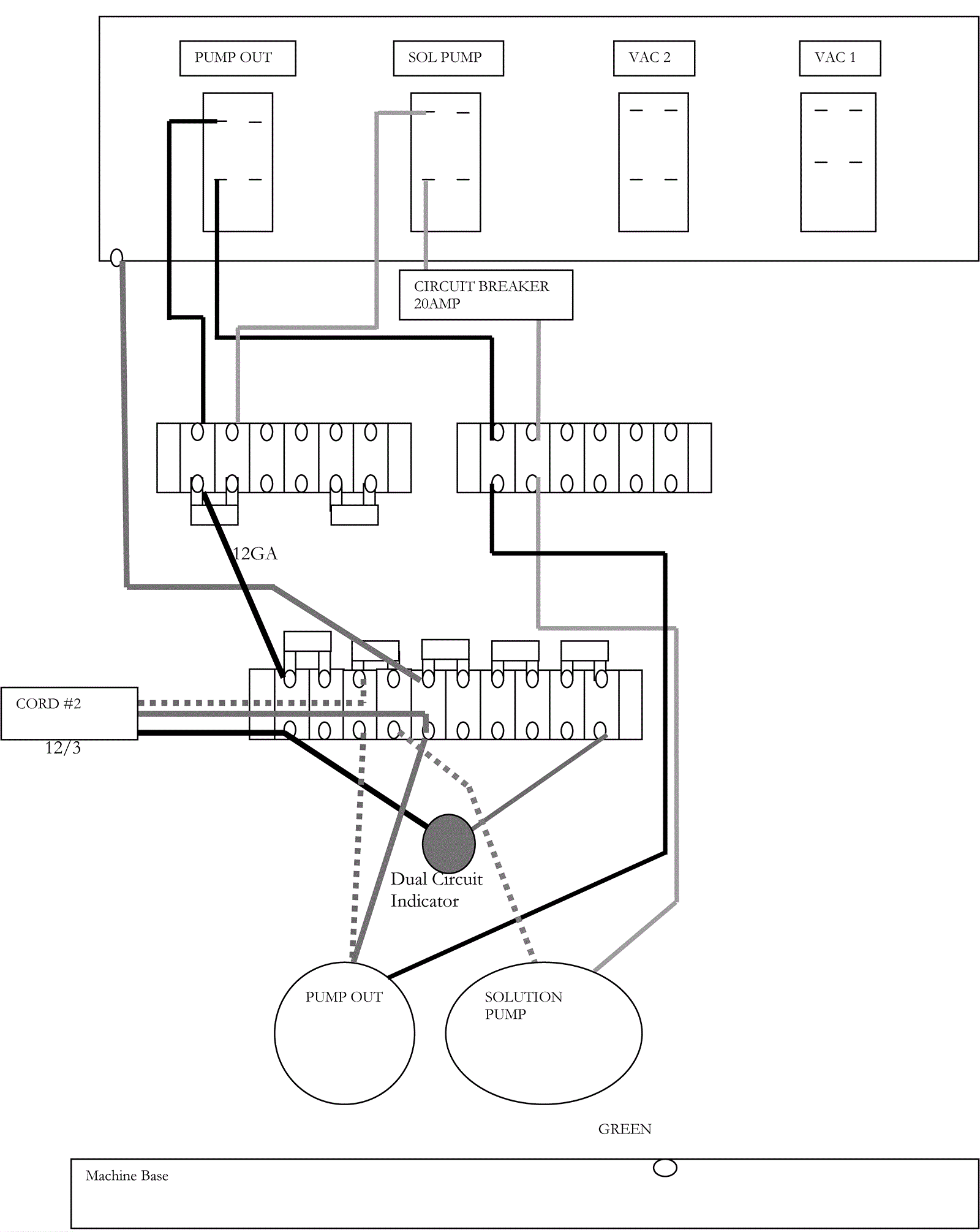
Wiring Diagram-Cord 2
Click to enlarge