CT70
Electrical Diagram
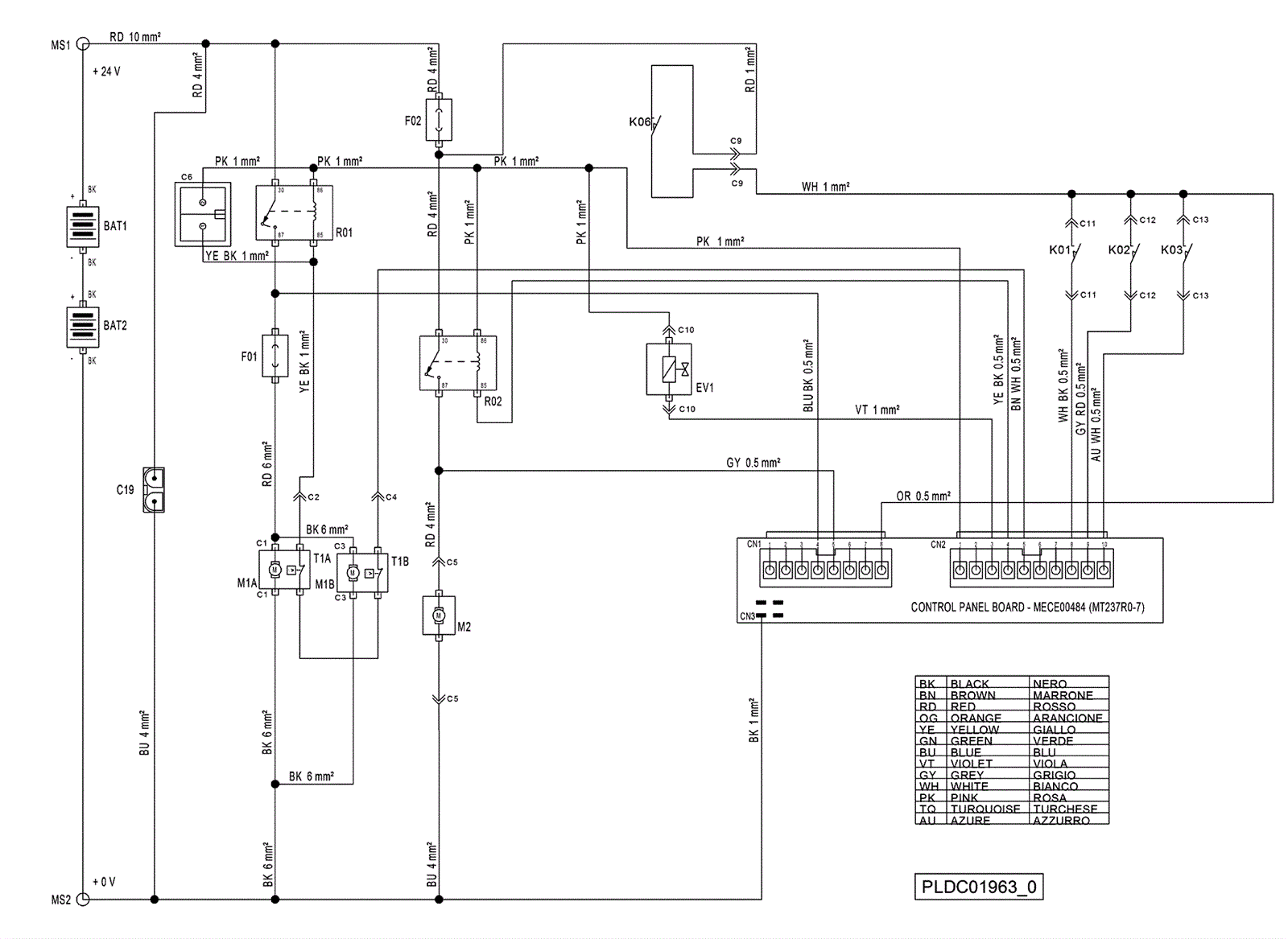
Click to enlarge
#
Part
Description
Price
Req
Notes
Availability
EV1
203-4749
Solenoid valve
$92.49
1
usually ships 11-14 days
F01
203-4744
80amp fuse
$6.70
1
usually ships 1-5 days
F02
203-4745
40amp fuse
$17.61
1
usually ships 1-5 days