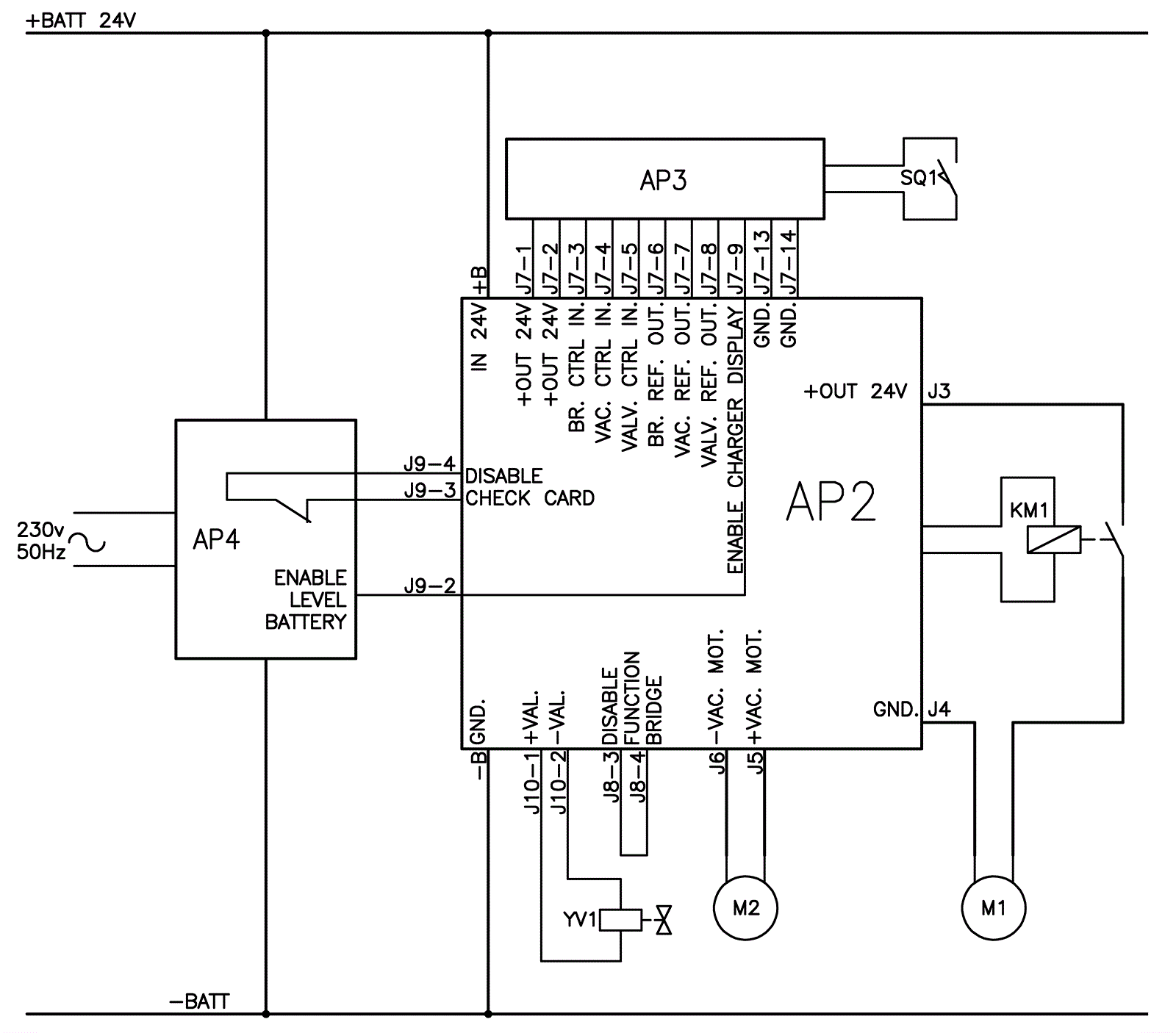
Wiring Diagram From SN 18003398
Click to enlarge