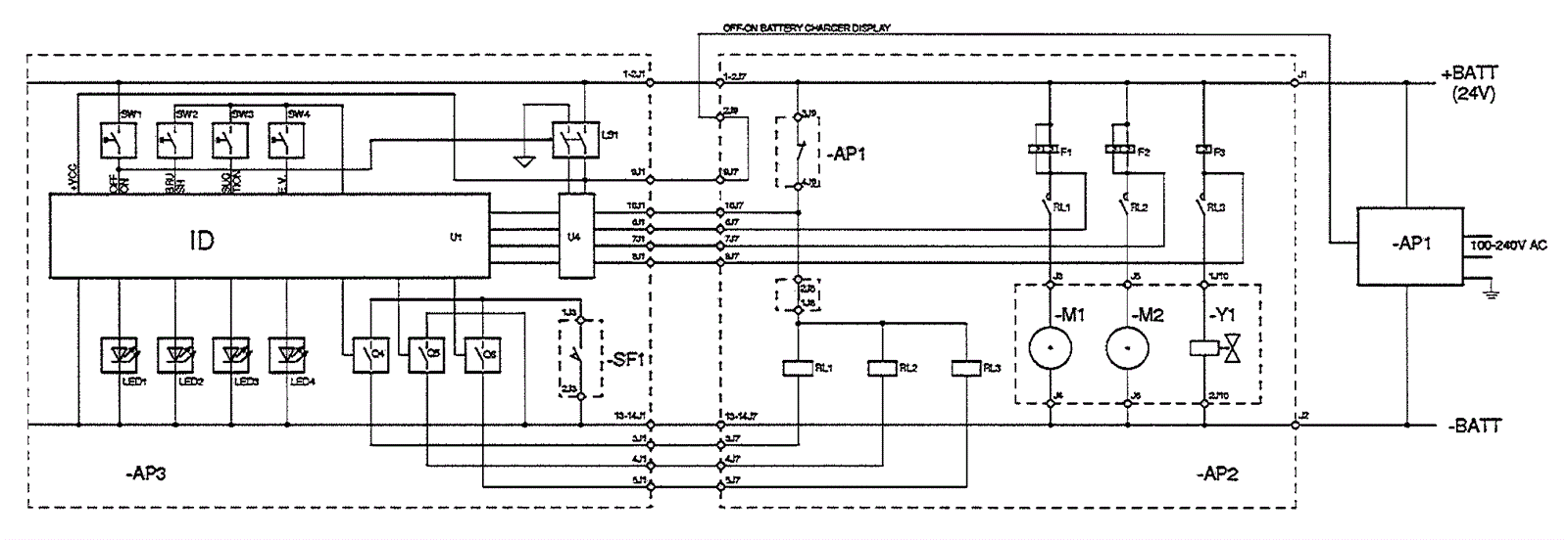
Wiring Diagram Up to SN 1600172
Click to enlarge