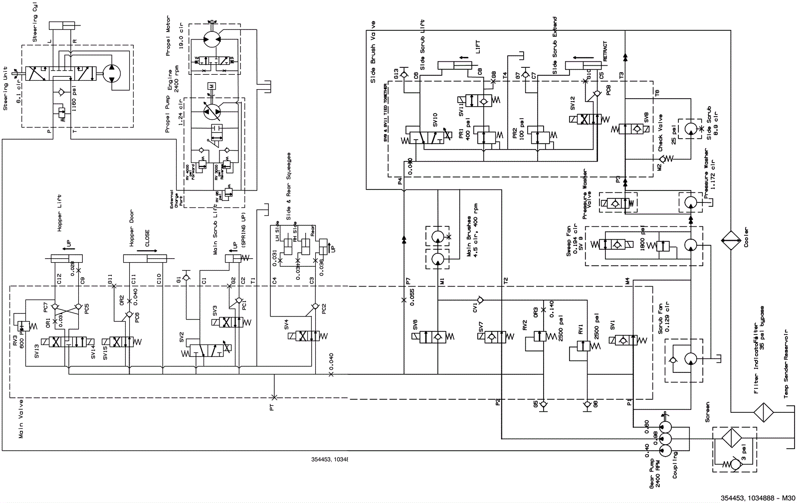
Hydraulic Schematic Assembly (001463-)
Click to enlarge