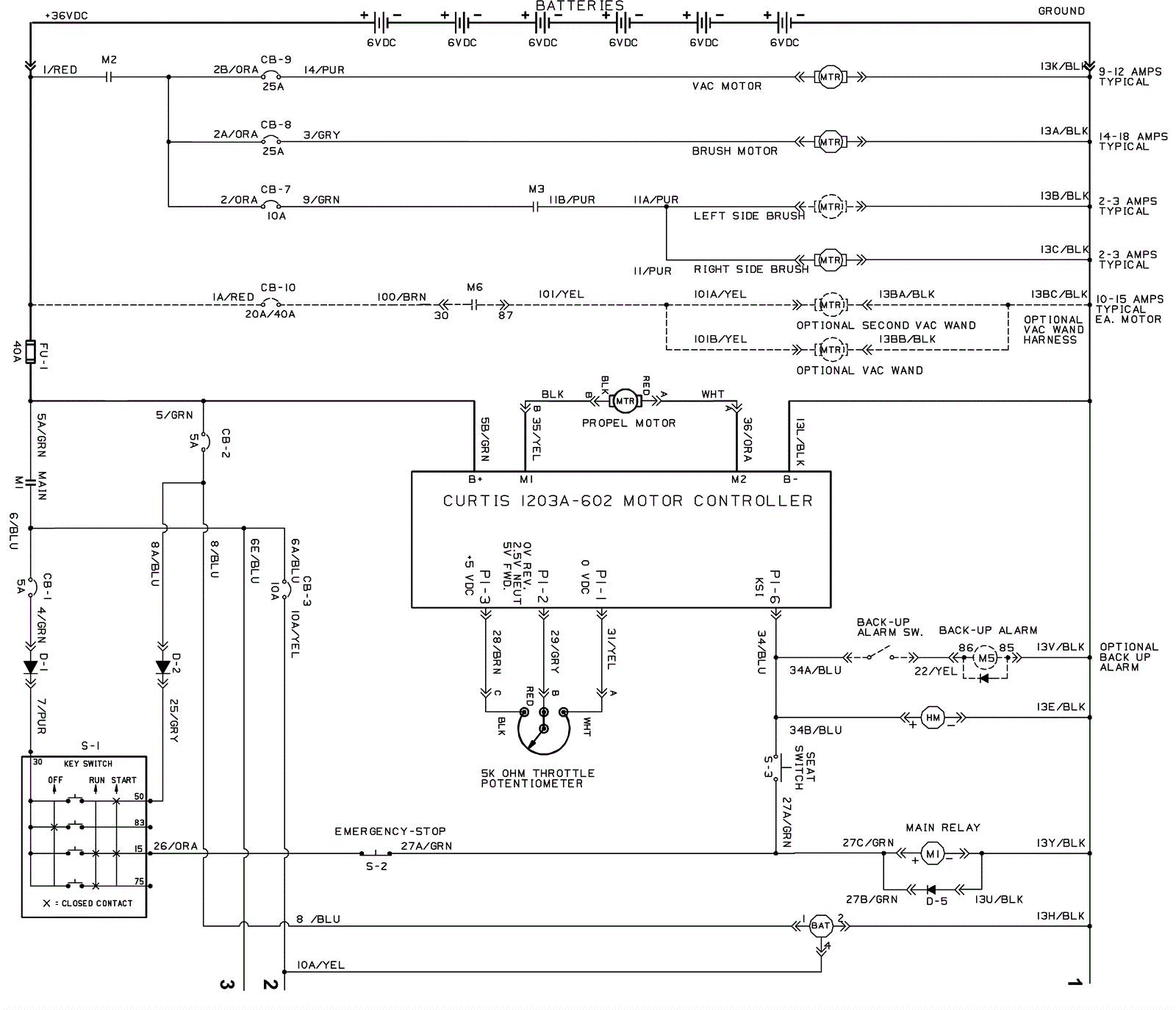
Electrical Diagram - Before SN 00214 - 1
Click to enlarge