| # | Part | Description | Price | Req | Notes | Availability |
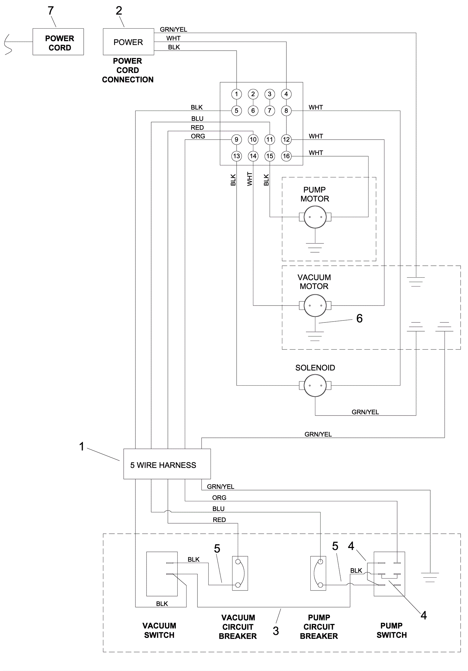
1 |
173-5710
|
Main harness |
$118.88
|
1 |
|
usually ships 1-5 days |
2 |
173-5300
|
14/3 pigtail cord 31 inch |
$100.05
|
1 |
|
usually ships 11-15 days |
3 |
173-5711
|
6 inch wire (black) |
$16.50
|
1 |
|
usually ships 1-5 days |
5 |
173-5713
|
3 inch wire 76029 x 76029 (black) |
$11.89
|
2 |
|
usually ships 1-5 days |
6 |
173-5714
|
10 inch wire (green) |
$15.07
|
1 |
|
usually ships 1-5 days |
7 |
173-5301
|
14/3 50 foot power cord with GFCI |
$468.45
|
1 |
|
ships same day |