STALLION 8SC
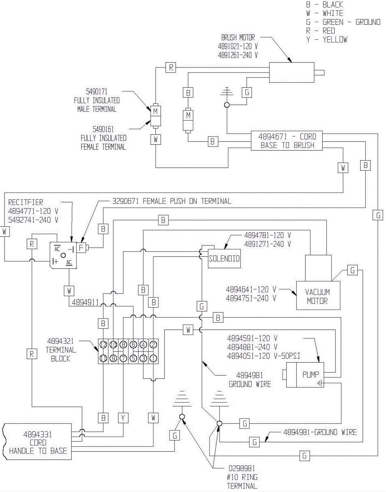
Wiring Diagram - Frame and Brush Head
Click to enlarge
#
Part
Description
Price
Req
Notes
Availability
51
193-1994
Washer M5 stainless steel
$4.49
2
usually ships 13-19 days
58
220-0332
Screw M4 x 8mm pozi pan head stainless steel
$6.11
4
usually ships 1-5 days